中国政府网
陕西省政府
宝鸡市人民政府
本网站支持IPv6
长者模式
登录
注册
繁體版
无障碍阅读
首 页
高新要闻
政府信息公开
政民互动
政务服务
招商引资
专题专栏
综合保税区
当前位置:
首页
>
新闻中心
>
通知公告
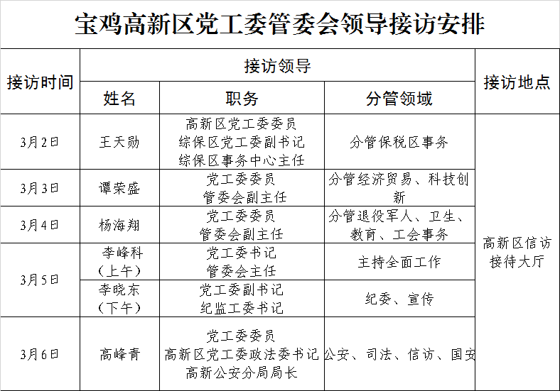
宝鸡高新区党工委管委会领导接访安排(3月2日-3月6日)
来源:宝鸡高新技术产业开发区管理委员会
发布时间:2026-02-28 10:08
分享:
附件下载
关闭
打印
主办:宝鸡高新技术产业开发区管理委员会
建议使用IE8.0以上版本浏览器
陕ICP备12009282号
网站标识码:6103000029
陕公网安备 61030502000210号
联系我们
网站地图
高新区政务新媒体矩阵